🏫 热搜院校:
湖南单招网 > 单招资讯 > 2026湖南海云单招复读招生简章

2026湖南海云单招复读招生简章

发布时间:2026-03-18 22:10 | 来源:湖南单招网

海云教育发展集团股份有限公司(简称海云教育集团,股权代码:300746HN)是集中等职业学校教育投资、校企合作运营管理、高考复读(含单招复读)、出国留学服务(国际教育)、海员培训、大学生央国企就业指导服务、新加坡人才服务指导等致力于升学和就业全产业链服务于一体化的教育培训机构。海云集团始创于2010 年,15年来投资兴建和创办学校3所,含黄岗联升中等职业学校、长沙市晋大职业培训学校和单招文化培训学校,并拥有具有境外外派资质等相关单位。长沙市晋大职业培训学校单招培训校区之一———纽曼园区(铁航基地),坐落在湖南省会—长沙,校址位于国家经济开发区“星沙大学城”中心地带。依巍巍麓山,临浩浩湘水,高校林立,科技产业发达,工业经济领跑湖南,毗邻湖南农业大学、湖南警察学院、长沙师范学院、湖南大众传媒职业技术学院等高等学府,交通便捷,环境优美,生态气息和文化氛围浓郁,是莘莘学子求知、学技、炼能、成才的理想之地。海云教育深耕湖南高职单招培训15年,为省内三所铁路院校、长沙民政、长沙电力、司法警官学院等排名前十的大专院校输送16570 名学子圆梦大学。连续七年升学率遥遥领先,公办通过率超95%,获家长学子一致好评。2026 年海云教育继续砥砺前行,助力更多湖南学子圆梦大学!

招生对象

1、单招落考榜‬生

2、高考、对口‬高考滑档考生

3、被办民‬大专录取考生

4、应届往‬高中、中专校技‬职高业毕‬生

5、中职技校职高二‬已实习考生

6、初、高中中‬途辍学考生

7、中职技校职高途中‬辍学考生

★以上‬形式考生皆报可‬名2026年录取公办大专!

四大王牌特色班

单招医卫班

单招司法民政班

单招军士班

单招电力三铁班

2026湖南海云单招复读招生简章

本校优势

独立校区:教学设施资质齐全 配套单招实训室实操教学

交通便利:长沙市长沙县

校园环境:篮球场 图书馆 宿舍6-8人间

定期模拟考试:查漏补缺 全面提升 综合测评 提分录取

高校资源丰富:湖南铁道、外贸、交通等名校优质生源基地

志愿指导:专业测评 定向升学授课

录取保障:签协议保障公办录取;

定向升学:长沙民政 湖南铁道等公办热门名校

选择单招复读培训的优势

1、参加单招复读培训的考生针对性单招考什么学什么,往年常考、最新考纲全面学习,能更好地掌握答题技巧和重要考点。

2、参加单招复读培训的考生在职业技能考试中占据更多优势,因为都经过全方位的练习,针对性学习,各类题型熟悉。

3、单招复读培训中有志愿填报指导,很多考生不知道如何选择专业、如何选择学校,通过我们的培训指导,能够相对比较准确的选择学校、选择专业,被录取的成功率大大增加。

单招复读培训的重要性

1、单招成为升学趋势,录取率仅有50%-60%,近三年每年落榜9万人左右,在这样大的竞争情况下裸考录取几率非常低。

2、就复习效率而言,在家自学远不如学校里面授课学习,还不知道自己学习进度和知识的掌握程度,没有针对性复习,效率极差。

3、在高中学校学习是以高考方向为主,职业技能测试属于短板,通过单招复读迅速提分录取。

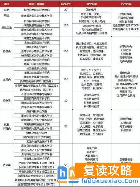
培养方向

2026湖南海云单招复读招生简章

报名须知

录取要求

1、品德良好,身心健康,无不良记录(无纹身、染发等),无生理缺陷或传染性疾病。

2、我校注重孝思教育,不接收有以下行为的学生入学:不爱国爱校、不孝顺父母长辈、不尊敬师长、仪容仪表不规范.有打架斗殴、抽烟喝酒、不学无术等违规违纪行为者。

3、保障升学班学生需要参加学校的测评,合格方可录取。

注意事项

我校为全日制寄宿制学校,实行封闭式管理,师生统一在食堂就餐,学校食堂每餐有荤、素、汤菜肴,可任意选择添加饭菜,吃饱不浪费。


相关标签: 单招 复读 湖南
上一篇
湖南省单招培训学校开办时间一览
下一篇
2026长沙市芙蓉单招复读培训招生简章
长沙教育网 · 一站式升学服务平台
专注长沙学校、高考复读、单招培训、升学择校咨询
© 2025-2026 长沙教育网 版权所有 复读学校
湘ICP备2025108451号-5
公众号二维码
扫码关注公众号
📞 立即咨询客服
升学择校 · 专业解答